行业动态
- 2017-09-20 15:22:26
-
我国土壤污染形势严峻,人均占有土壤资源少,土壤修复迫在眉睫。“土十条”等政策的落地以及诸多利好政策纷至沓来,为土壤修复行业提供了良好的环境。“十三五”期间,土壤修复行业将引爆3050亿市场空间。
(一)全国土壤总超标率16.1%,土壤污染形势严峻
2014年,环保部与国土部首次发布《全国土壤污染状况调查公报(2013)》,历时8年完成了首次全国土壤状况普查。全国土壤环境状况总体不容乐观,耕地土壤环境质量堪忧,工矿业废弃地土壤环境问题突出。全国土壤总超标率为16.1%,其中无机污染物占比83%,工业发达地区污染相对严重。耕地土壤点位超标率为19.4%,重污染企业用地点位超标率为36%,固废集中处置场地点位超标率为21%,采矿区点位超标率为33%。重污染企业及工业废弃用地土壤点位超标率最高,分别为36.3%和34.9%。采矿区、工业园区、固体废物集中处理处置场地、采油区、污水灌溉区、干线公路两侧土壤点位超标率均超过20%。
耕地土壤点位超标率19.4%,在各类土地利用类型中污染程度最高,主要污染物为镉、镍、铜、砷、汞、铅、滴滴涕和多环芳烃,反映当前农业生产方式对土壤质量的破坏。
无机污染物中点位超标率最高的为镉、镍、砷,分别为7.0%、4.8%、2.7%。镉的毒性较大,被镉污染的空气和食物对人体危害严重,且在人体内代谢较慢,日本因镉中毒曾出现“痛痛病”;砷与其化合物被运用在农药、除草剂、杀虫剂中,其化合物三氧化二砷被称为砒霜。
有机污染物中点位超标率最高的为滴滴涕和多环芳烃,分别为1.9%和1.4%。DDT是传统杀虫剂,但由于DDT非常难降解,可在人体脂肪长期富集,有明显致癌作用,2009年起中国已全面禁用;多环芳烃是有机物不完全燃烧产物,具有致癌性,秸秆及农林废弃物焚烧是主要污染成因。
(二)土壤防治政策制定提速,2017年政策体系基本成型
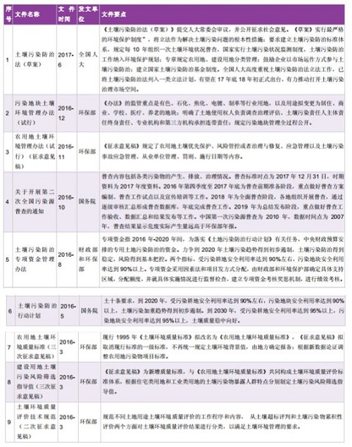
2016年5月“土十条”发布启动了土壤污染治理市场,对污染地块和耕地安全利用率提出了目标。2017年6月,《土壤污染防治法(草案)》提交人大常委会一审,并公开征求社会意见,土壤污染防治立法提速,进入程序后期,有望在17年底18年初出台。第二次全国污染源普查已于2016年四季度启动前期准备,将在2018年开展全面普查,有利于揭示我国土壤实际污染水平与投资治理空间。同时,《污染地块土壤环境管理办法(试行)》、《土壤污染防治专项资金管理办法》已出台,《农用地土壤环境管理办法》、《农用地土壤环境质量标准》、《建设用地土壤污染风险筛选指导值》、《土壤环境质量评价技术规范》正在征求意见修订,预期2017年底均能发布,基本完成土壤污染防治的政策法规体系构建,为土壤污染治理工程的大规模开展奠定政策基础。中国土壤污染防治重点政策

数据来源:公开资料整理(三)土壤污染防治立法进入后期,有望17年底出台
6月底,《土壤污染防治法(草案)》提交人大常委会审议,并公开征求社会意见《草案》实行最严格的环境保护制度,将立法作为解决土壤污染问题的根本性措施;要求建立土壤污染防治标准体系,规定每10年组织一次土壤环境状况普查,国家实行土壤污染状况监测制度,土壤污染防治工作纳入环境保护规划;专章规定农用地、建设用地分类管理;鼓励企业以市场运作方式参与土壤污染防治;建立国家土壤污染防治基金制度。全国人大高度重视土壤污染防治法立法工作,已将土壤污染防治法列入一类立法计划,有望在17年底18年初正式出台,有力推动打开土壤污染治理市场空间。土壤污染防治法建立污染防治体系

数据来源:公开资料整理(四)欧美80年代立法,土壤污染防治法律趋于完善
欧美发达国家大多在80年代左右已针对土壤污染防治进行了专门立法。美国1980年颁布《超级基金法案》,通过设立超级基金来消除土壤污染识别、追责、治理之间的时间差;日本在1970年即颁布了《农用地土壤污染防止法》,将镉、铜、砷这三个元素指定为特定有害物质,并在2002年颁布《土壤污染对策法》规制城市工厂迹地土壤污染。国外土壤治理政策

数据来源:公开资料整理(五)十三五土壤修复市场空间3050亿,长期市场超万亿
根据国土资源部数据,最新全国耕地面积为20.27亿亩。全国土壤污染状况调查公报中,全国土壤总的超标率为16.1%;耕地土壤点位超标率为19.4%,其中轻微、轻度、中度和重度污染点位比例分别为13.7%、2.8%、1.8%和1.1%。由于财政预算有限,预计土壤修复首先关注重度和中度污染区域,重度、中度污染耕地区域面积为5878万亩,每亩污染耕地按2万元修复成本保守考虑,耕地土壤修复市场空间达到1.18万亿元。“土十条”提出到2020年,受污染耕地治理与修复面积达到1000万亩,按2万元/亩修复成本考虑,十三五耕地土壤修复市场空间为2000亿元。参考中投顾问产业研究中心工业场地修复市场945亿元和矿山修复市场105亿元规模的预测。十三五土壤修复市场规模预计达到3050亿元。相对于土壤修复市场超万亿市场空间,土壤修复市场才刚刚兴起。十三五中国土壤修复行业市场规模预测

数据来源:公开资料整理(新闻来源:中国产业信息网)
- 上一篇 [返回首页] [打印] [返回上页] 下一篇





