行业动态
- 2017-08-28 17:04:32
-
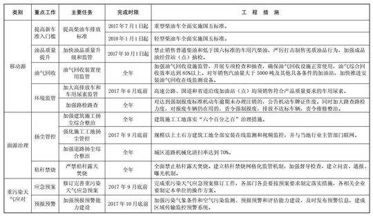
为治理大气环境污染,雄安新区列出具体时间表:9月底前对区内6839家“散乱污”企业进行整治。在整治措施上,雄安将加大实施以气代煤、以电代煤的力度;从10月1日起,禁止销售普通柴油和低于国六标准的车用汽柴油;增设3个自动监测站点;此外,还将全面禁止秸秆露天焚烧,建立秸秆禁烧网格化监管机制。



8月25日,河北省新闻办披露《雄安新区2017-2018年秋冬季大气污染综合治理攻坚行动方案》。方案提出,为治理大气环境污染,雄安新区将在9月底前对区内6839家“散乱污”企业进行整治,其中取缔关停4595家、整合搬迁5家、整治改造2239家。
该方案提出在2017年采暖季前完成水泥、火电、有色、化工、锅炉行业提标改造和无组织排放专项治理。
此前,封面新闻在雄安实地采访时了解到,新区所属安新、容城等地的制衣、制鞋企业较为集中。此次发布的方案提出,将完成全区55家 VOCs(挥发性有机化合物)企业治理任务,其中工业涂装1家、包装印刷13家、塑料制品14家,制鞋、橡胶、专业设备制造等其他行业27家,并对服装干洗行业开启式干洗机完成改装,增加压缩机制冷回收系统,强制回收干洗溶剂。
在清洁取暖方面,雄安将加大实施以气代煤、以电代煤的力度。10月底前淘汰全区10蒸吨及以下燃煤锅炉331台594蒸吨,全区所有茶炉大灶、经营性小煤炉“清零”。
为防治大气污染,从10月1日起,雄安还将禁止销售普通柴油和低于国六标准的车用汽柴油,严厉打击制售劣质油品行为,加强成品油经营站(点)抽检。对达到强制报废标准机动车逾期未办理注销的,公告机动车牌证作废。同时加大路查路检力度,对报废车辆仍在用的,责令强制报废,排放不达标车辆,责令维修整治。
与此同时,新区将全面禁止秸秆露天焚烧。建立秸秆禁烧网格化监管机制,加强督导检查,建立问责、通报、曝光机制。
对于污染监测,新区将增设3个自动监测站点,确保每个县至少有两个自动监测点位。对于重污染天气应对,方案提出在9月底前完成重污染天气应急预案修订工作,10月底前建成区域传输监控预警系统。
(新闻来源:封面新闻 代睿)
- 上一篇 [返回首页] [打印] [返回上页] 下一篇
公司资质                               更多..
项目搜索
联系我们
电话:
023-68713198- 13708391618
传真:
023-68713198邮箱:
397863128@qq.com





