首页 > 新闻动态 > 行业动态 > 环境保护部通报打击进口废物加工利用行业环境违法行为专项行动情况

行业动态

环境保护部通报打击进口废物加工利用行业环境违法行为专项行动情况
2017-07-18 14:22:00

共检查企业1049家 66%涉嫌环境违法

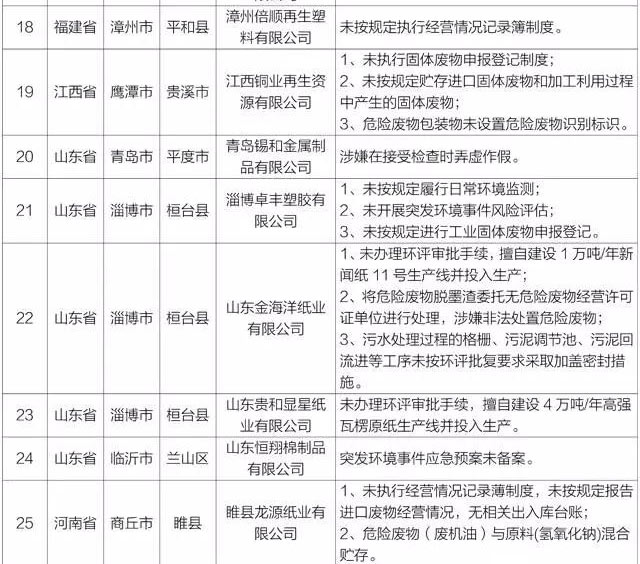
  中国环境报记者杜宣逸7月17日北京报道 7月15日,60个检查组共检查企业72家,发现41家企业存在涉嫌环境违法行为,检查组均已提出立案处理处罚建议。截至7月15日,共检查企业1049家,对691家企业提出立案处理处罚建议,占检查企业总数的66%。

(新闻来源:中国环境报)


上一篇   [返回首页] [打印] [返回上页]   下一篇

公司资质                               更多..

工程项目状态

  •    

联系我们